If a contact has a value for phone_2 in addition to phone_num, the 1st call to this contact will be to phone_num, and if unanswered and more tries left, the 2nd call to the contact will be to phone_2, and if unanswered and more tries left, the 3rd call will be to phone_num etc. 
 

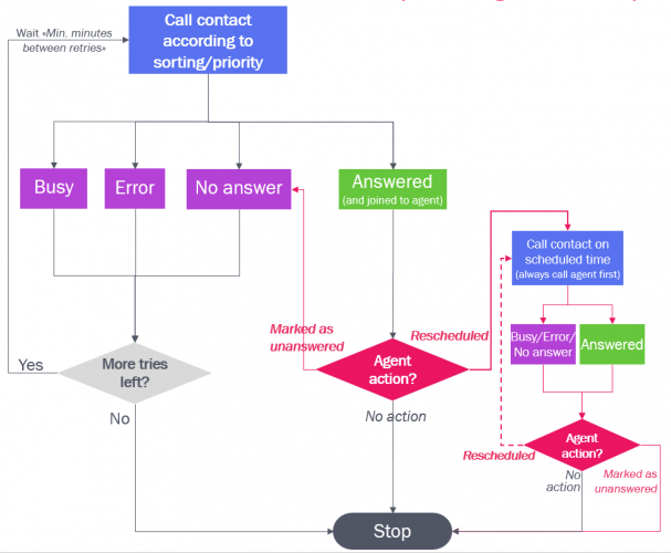
The Dialler logic for Preview (call agent first) mode:

Since the agent is called first (and usually answers), the 4 results shown (Busy, Error, No answer, Answered) refers to the result of the call to the contact, and the Agent actions available are Mark as unanswered, Reschedule or no action. 

Please note that if the agent that is offered a Preview Dialler call clicks Cancel (new option from March 20th 2024), the call stops and this contact is marked as 'disabled'.

 

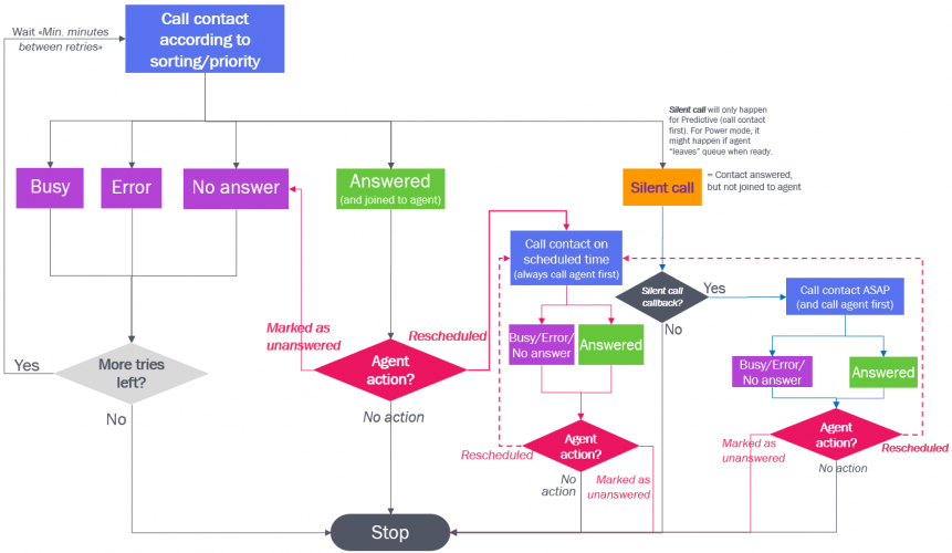
The Dialler logic for Predictive/Power (call contact first) mode:

Please note that a selected topic (e.g. "Voicemail" or "Not contacted") in Enquiry registration done by an agent does not affect the technical call result (e.g. Answered, Busy, Error, No answer)!

  • The agent action Mark as unanswered makes the Dialler call to the answered contact once more if more tries are left and if this was not a rescheduled call or a silent call callback
  • The agent action Reschedule makes the Dialler call to the contact on the scheduled time. If the contact has 2 numbers, the rescheduled call will be to the same number as was called when the agent ordered rescheduling.

Published

Last updated

0
-4